bat365正版唯一官网
网站首页
学校概况
学校简介
办学定位
学校领导
机构设置
信息公开
基本制度
教育教学
资产、财务及收费
人事评聘及考核
招生与就业管理
科研管理
后勤保障
安全管理
党建思政
院部设置
土木工程学院
机电工程学院
工程管理学院
经济管理学院
电气与智能控制工程学院
信息科学与工程学院
交通运输学院
外国语学院
艺术设计学院
体育教学部
数理学院
马克思主义学院
招生就业
本科生招生
专升本招生
就业信息网
教育教学
教学动态
科学研究
实验实训
教务处
科技处
教学质量监控中心
教务网络管理
创新创业
创新创业学院
快捷导航
旧站导航
当前位置:
网站首页
>>
旧站导航
>>
教学质量与教学改革工程
>>
一流本科专业
>> 正文
教育教学
校园动态
质量工程
教学名师
教学团队
特色专业
精品共享课
精品在线课
实验示范中心
在线开放课程
招生信息
联系我们
教学质量与教学改革工程
教学名师
教学团队
实验教学示范中心
教学成果培育项目
一流本科专业
金课
省属高校引进和使用国内外优质在线开放课程
本科教学质量报告
学生工作
校园文化
语言文字工作
信息公开
领导小组
工作机构
实施细则
公开指南
公开目录
依申请公开
条例规章
一流本科专业
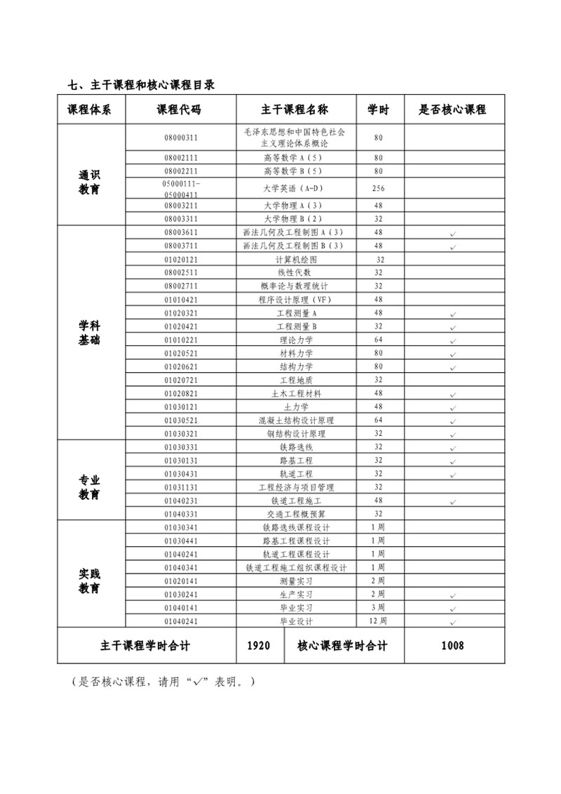
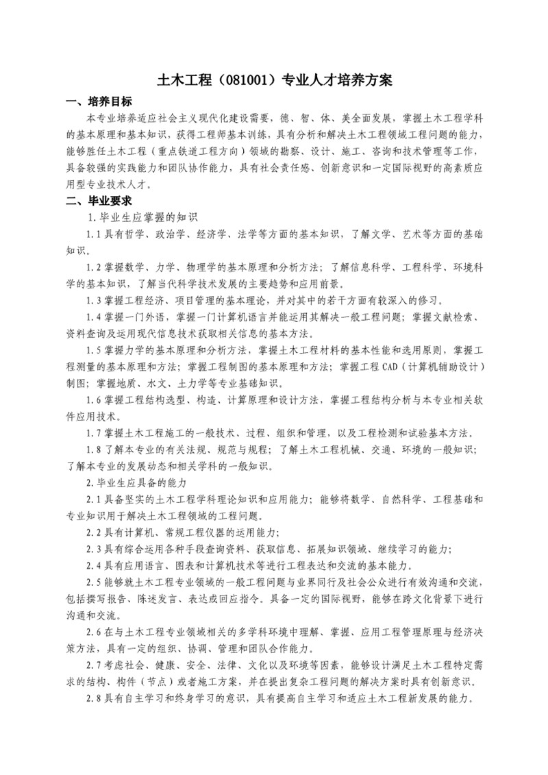
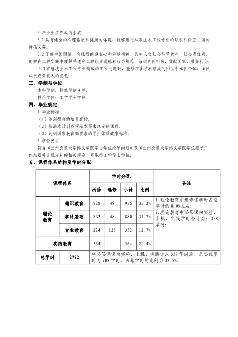
土木工程
发布时间:2019-06-04 点击数:
上一篇:
电气工程及其自动化
下一篇:
交通运输
返回顶部