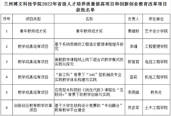
近日,甘肃省教育厅下发了《甘肃省教育厅关于公布2022年高等学校人才培养质量提高和创新创业教育改革项目的通知》(甘教高函〔2022〕11号),我校组织申报的6个项目获批立项。艺术设计学院院长秦维财获批青年教师成才奖,“基于系统思维的工程造价管理课程提升研究”、“离散数学课程线上线下混合式教学模式的实践与探究”等4个教改项目获批甘肃省高等教育教学成果培育项目,“基于大学生结构设计竞赛的‘专创融合’教育教学平台建设”研究项目获批创新创业教育教学改革项目。
实施人才培养质量提高项目是我校提高本科教学质量、深化教育教学改革、实现人才培养目标的重要举措。学校将继续紧紧围绕“立德树人”根本任务,强化各级人才培养质量提升项目建设,实践并推广教改立项成果,全面提高人才培养质量。
附:bat365正版唯一官网2022年省级人才培养质量提高项目和创新创业教育改革项目获批名单

教务处
2022年6月10日