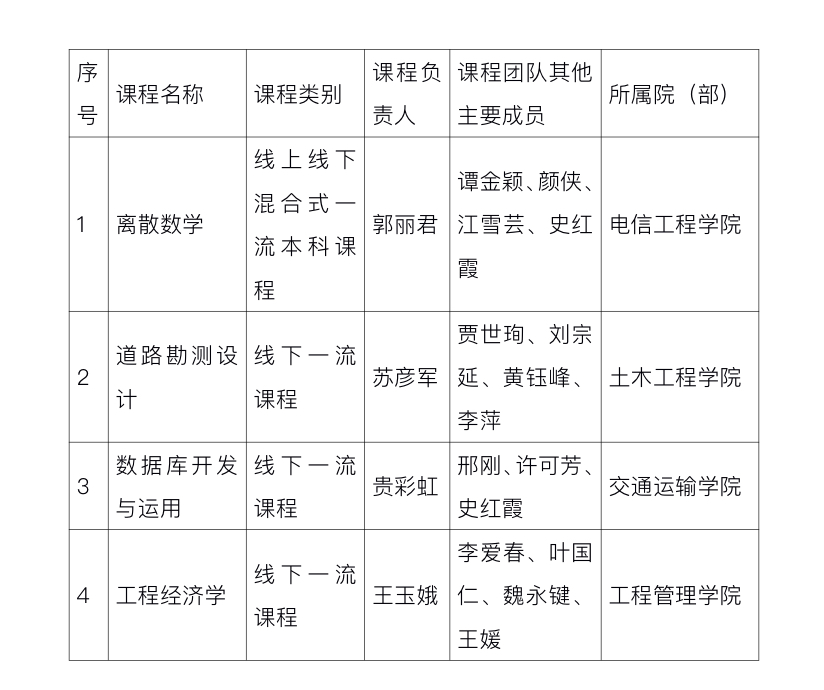
1月12日,甘肃省教育厅公布了甘肃省第三批省级一流本科课程认定结果的通知,我校4门课程获批,其中线下一流课程3门,线上线下混合式一流本科课程1门。至此,我校累计获批省级一流本科课程5门。
课程是人才培养的核心要素,课程质量直接决定人才培养质量。近年来,学校深入贯彻习近平总书记关于教育的重要论述,落实全国教育大会精神和新时代全国高等学校本科教育工作会议要求,实施注重“知识形态转变”的过程性探究教学模式,发挥课堂教学主渠道、主阵地作用,强化课程建设顶层设计,全面加强课程体系、师资队伍、教学方法、教学资源、质量评价体系、人才培养激励与约束机制建设,以创新思维赋能教育教学,从多个维度注重学生知识整合能力、实践创新能力、批判反思能力的培养,着力打造一流本科课程,全面提升人才培养质量。
下一步,学校将继续以一流本科课程建设为抓手,加强师资队伍建设,全面促进教师教育教学能力的提升;推进人才培养信息化建设,构建先进教学资源;加强课程质量评价体系建设,建立多维度课程质量评价体系;深化机制改革,严格课程管理,着力打造一批具有高阶性、创新性、挑战度的“金课”,并充分发挥一流课程的示范引领作用,切实发挥课程育人成效,以课程质量提升带动学校教育教学和人才培养质量的提高。
附:bat365正版唯一官网第三批省级一流本科课程

融媒体中心制作
编辑丨周凤安
供稿丨教务处