中国铁路太原局集团有限公司
根据企业发展需要,现将2024年普通高等院校研究生和全日制本科学历毕业生招聘有关事项公告如下:
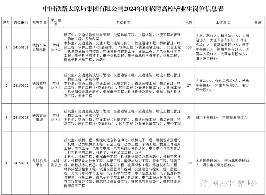
一、招聘计划
招聘岗位、学历、专业、人数和工作地点等内容详见《招聘岗位信息表》。
二、应聘条件
(一)品行端正,遵纪守法,热爱铁路事业。
(二)专业符合,身心健康,适应岗位要求。
(三)诚实守信,成绩优良,认同企业文化。
(四)爱岗敬业,勤奋上进,服从组织安排。
(五)2024年毕业,列入国家招生计划,参加全国研究生统一招生考试(含按照国家有关规定推荐免试)或普通高等学校招生全国统一考试取得入学资格,按期取得毕业证、学位证的普通高等院校研究生和全日制本科学历毕业生;符合国家政策要求的离校未就业毕业生、通过国家教育部学历学位认证的国(境)外院校本科及以上学历毕业生以应届毕业生身份参加应聘。
(六)须符合招聘岗位要求的其他条件,服从我公司对岗位的安排和调整,适应长期在铁路沿线、偏远山区、艰苦环境地区工作及户外、野外、轮班、夜班作业要求。应聘运输生产一线岗位的须辨色力正常、双眼矫正视力不低于5.0。
1.“双一流”或者专业排名在全国前列的优质高校毕业生、铁路专业方向(包含铁路专业课程)高校毕业生、生源及教学质量较好的高校毕业生。
2.学习成绩优良;研究生CET-6考试成绩425分及以上,本科毕业生CET-4考试成绩425分及以上,或通过同等水平的外语能力考试。
(一)简历投递与筛选。登录“太铁招聘” (https://www.crtyhr.com)注册,按照“简历投递须知”要求真实、准确填写基本信息,将所要求的求职材料清晰扫描,压缩在一个完整压缩包内,上传。简历投递每人限选一个岗位,信息填报、修改共三次机会,锁定后无法修改。简历投递完成后,请及时在“太铁招聘”下载打印《高等院校毕业生招聘申请表》。本次招聘仅接受应聘毕业生本人通过“太铁招聘”平台投递简历,不接受其他方式报名。我公司将根据岗位需求、学历、专业、生源条件、岗位适配度等要素,分期分批进行简历筛选。
(二)现场确认和诚信承诺。分期分批组织简历筛选入围人员进行求职材料等重点项目审核和确认,实事求是确认有关事项,书面承诺诚信求职。
(三)考试考核。根据资格审核情况,分期分批进行考试考核,具体时间、地点及方式另行通知。(四)公示签约。对应聘人员有关情况进行复审,综合考试考核等情况,形成拟录用人选。通过“太铁招聘”对拟录用人员进行公示,签署就业协议书。
(一)简历投递时间:2023年11月28日至2024年1月15日。
(二)简历投递期间工作日9:00-11:30、15:00-17:30开通电话0351-2622289,接受应聘者本人咨询。非咨询时间、非咨询电话无法受理咨询,敬请谅解。
(三)应聘人员应按要求参加招聘活动,因通信不畅等原因导致未按要求参加或延误的视为放弃。对未进入下一招聘环节的,不再进行单独通知,敬请谅解。
(四)资格审查、诚信审查等贯穿招聘录用全过程。应聘人员应自觉遵守招聘纪律、维护招聘秩序,秉承诚实守信原则,对基本信息、简历内容、考试考核的真实性、有效性、准确性和完整性负责。如发现存在伪造剽窃、隐匿虚假、违反招聘纪律、扰乱招聘秩序、发表散布不实信息等行为,取消应聘、录用资格。
(五)本次招聘不收取任何费用,不指定考试辅导用书,不举办也不委托任何机构或个人举办任何形式的辅导培训班。请应聘人员提高警惕,谨防受骗。
(六)我公司保留对本招聘公告及相关规定的最终解释权。



