bat365正版唯一官网(原兰州交通大学博文学院)创建于2002年,2021年经教育部批准成功转设为独立设置的本科层次民办普通高等学校。

学校历经23年的发展,不断加强特色专业建设,开设45个本科专业,获批4个省级一流专业、1个省级特色专业,5门省级一流课程,获得1个省级教学团队和1个省级优秀基层教学组织奖项。学校建立了以工科为主,文、理、经、管、艺多学科相互支撑、协调发展的专业结构体系,形成了土木建筑类、电气通信类、机械能源类、轨道交通类、经济管理类、艺术设计类为特色的专业群。

学校遵循“博衍明德,文倡格物”的校训,大力实施人才强校战略,以创新教育为引领,加强师资队伍建设,加大高学历、高职称人才引进力度,鼓励青年教师攻读硕博学位,用好职称评审指挥棒激发教师活力,促进学校教学、科研事业高质量发展。
因学校事业发展需要,诚邀各类英才加盟我校,共襄学校事业发展!
一、基本条件
(一)拥护中国共产党的领导,热爱高等教育事业,具有良好的思想政治素质和职业道德,遵守国家法律法规,无违法违纪行为记录。
(二)具有岗位所需的学位、专业及技能条件。
(三)在境外取得的学位须通过教育部留学服务中心认证。
(四)身心健康,能够适应高校教学、科研等工作的压力和要求,具有良好的团队协作精神和沟通能力。

二、岗位需求
应聘人员所学专业与招聘岗位要求的专业一致或相近。
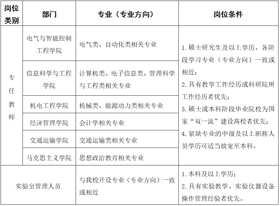
附岗位需求表:

三、薪酬待遇
(一)按照bat365正版唯一官网现行工资方案规定执行。
(二)硕士研究生试用期工资6000元/月,转正后年薪8万元以上。
(三)五险一金、节日慰问、免费通勤车辆、教职工年度体检、免费宿舍、商业补充保险等福利待遇按照学校相关政策执行。
(四)博士研究生采用“一人一议”方式确定薪资待遇。

四、报名时间
2025年8月15日—8月31日

五、招聘程序
(一)采取邮件报名方式,应聘人员须如实填写《bat365正版唯一官网人才应聘自荐表》和《bat365正版唯一官网应聘诚信承诺书》(见附件),并将本人简历、身份证、各学历阶段毕业证、学位证、职称证、各级各类证书及近3年学术成果证明材料以压缩包格式发送至我校招聘邮箱(bwxyrsc@126.com)。邮件命名格式为:姓名+学历+职称+所学专业。
(二)资格审查:招聘工作小组对应聘人员材料进行初选、资格审查后,确定候选人。
(三)面试考核:以科研成果汇报、专业课试讲、答辩等方式进行,对应聘人员的学习背景、教学能力、科研能力和适应高校教师工作能力等指标进行量化打分,并加入心理测评环节。
(四)体检和考察
1、经考核后确定的拟聘用人员在学校指定医院进行体检,体检结果有疑问的需进行复检,原则上复检只进行一次,体检结论以复检结果为准。体检和复检费用由应聘人员自理。
2、学校对通过体检的拟聘用人员思想政治表现、道德品质、心理素质、师德师风、教学和科研能力等情况进行全面考察。
(五)审批:体检和考察结果合格后报校长办公会议审定。
(六)聘用:经校长办公会审定无异议后,办理入职手续。
六、联系方式
联系人:申老师、王老师、何老师
办公电话:0931-5272603
联系电话:18919870663、17339883151、15769356975
学校地址:兰州市和平开发区薇乐大道311号