报考指南
当前位置: 网站首页 > 报考指南 > 正文
关于印发《2021年甘肃省普通高等学校体育、艺术类专业招生工作实施办法》的通知 更新于:2021-06-28

各市(州)、东风场区招生委员会,有关普通高校:

为进一步做好体育、艺术类专业考试招生工作,深化普通高校体育、艺术类(简称体艺类)考试招生改革,构建科学、规范的体艺类专业人才选拔机制,促进教育公平,根据《教育部办公厅关于做好2021年普通高校部分特殊类型招生工作的通知》(教学厅〔2020〕13号)及普通高校艺术类专业招生有关政策规定,结合甘肃省实际,特制定《2021年甘肃省普通高等学校体育、艺术类专业招生工作实施办法》(详见附件),现印发给你们,请及时转发至辖区内教育考试招生机构和普通高中学校,并遵照执行。



附件:2021年甘肃省普通高等学校体育、艺术类专业招生工作实施办法



                                          甘肃省高等学校招生委员会

                                            2021年5月24日



附件

2021年甘肃省普通高等学校体育、艺术类专业招生工作实施办法

为规范实施2021年甘肃省普通高等学校体育、艺术类专业招生工作,确保招生录取工作科学合理、公平公正,根据《教育部办公厅关于做好2021年普通高校部分特殊类型招生工作的通知》(教学厅〔2020〕13号)规定,结合甘肃省实际,制定本实施办法。

一、体育、艺术类专业统考成绩适用范围

(一)体育类专业统考成绩适用范围

省内、外院校的本科、高职(专科)体育类专业必须使用我省体育类统考成绩。

(二)美术与设计学类专业统考成绩适用范围

省内院校的本科、高职(专科)和部分省外民办院校、独立学院、高职(专科)院校美术与设计学类专业必须使用我省美术与设计学类专业统考成绩。省外符合组织专业校考条件的院校美术与设计学类本科专业可使用我省统考成绩,也可在我省美术与设计学类专业统考合格生源范围内再组织专业校考,使用本校校考合格成绩。

(三)音乐学类专业统考成绩适用范围

省内院校的本科、高职(专科)和部分省外民办院校、独立学院、高职(专科)院校音乐学类专业必须使用我省音乐学类专业统考成绩。省外符合组织专业校考条件的院校音乐学类本科专业可使用我省统考成绩,也可在我省音乐学类专业统考合格生源范围内再组织专业校考,使用本校校考合格成绩。

(四)戏剧与影视学类专业统考成绩适用范围

省内院校的本科、高职(专科)和部分省外民办院校、独立学院、高职(专科)院校戏剧与影视学类专业必须使用我省戏剧与影视学类专业统考成绩。省外符合组织专业校考条件的院校戏剧与影视学类本科专业可使用我省统考成绩,也可在我省戏剧与影视学类统考合格生源范围内再组织专业校考,使用本校校考合格成绩。

(五)舞蹈学类专业统考成绩适用范围

省内院校的本科、高职(专科)和部分省外民办院校、独立学院、高职(专科)院校舞蹈学类专业必须使用我省舞蹈学类专业统考成绩。省外符合组织专业校考条件的院校舞蹈学类本科专业可使用我省统考成绩,也可在我省舞蹈学类专业统考合格生源范围内再组织专业校考,使用本校校考合格成绩。

(六)航空服务艺术与管理专业统考成绩适用范围

省内外所有院校航空服务艺术与管理专业必须使用我省航空服务艺术与管理专业统考成绩,此专业不允许组织校考。

二、专业成绩公布、报送及管理

体育类专业统考和艺术类专业统考、校考成绩的公布、报送和管理按照《关于做好2021年甘肃省普通高等学校体育类专业统一考试招生工作的通知》(甘教考高〔2021〕6号)、《关于做好2021年甘肃省普通高等学校艺术类专业统一考试工作的通知》(甘教考高〔2020〕30号)和《关于做好2021年甘肃省普通高校招生艺术类专业校考工作的通知》(甘教考高〔2021〕1号)规定执行。

三、招生批次及志愿设置

(一)艺术类专业批次设置

我省普通高校体育、艺术类专业招生设置本科一批、本科二批、高职(专科)批三个批次。

艺术类本科一批分三个段次进行投档录取,段次分别为T、U、V。

T段安排学校为:使用校考成绩的独立设置艺术高校、经教育部批准参照独立设置艺术高校管理的普通高校(以下简称“独立设置本科艺术类院校”,详见附件1)和使用校考成绩的教育部直属普通高校的艺术类本科专业,以及使用统考成绩,但是不使用我省投档规则的上述高校;使用我省音乐学(器乐)统考成绩按照乐器种类招生且有明确的乐器种类招生计划数的二本及以上高校本科专业等。

U段安排学校为:省属艺术类本科一批高校及使用我省艺术类专业统考成绩并申请实行平行志愿投档的省外艺术类本科一批高校的艺术类本科专业。

V段安排学校为:除T段和U段普通高校外的其他艺术类本科一批高校的艺术类本科专业及使用校考成绩的民办院校、独立学院的艺术类本科专业。

艺术类本科二批为使用我省统考成绩的省内外民办高校、独立学院,在本科二批W段进行录取。

艺术类高职(专科)批为使用我省统考成绩的省内外艺术高职(专科)批高校,在高职(专科)批X段进行录取。

(二)艺术类专业志愿设置

艺术类本科一批T段、V段实行“1+1”顺序志愿,即设置两个院校志愿,一个第一志愿,一个第二志愿,每个院校志愿设6个专业及一个专业服从调剂选项。

艺术类本科一批U段、本科二批W段、高职(专科)批X段实行平行志愿,设置9个院校志愿,每个院校志愿设6个专业及一个专业服从调剂选项。

(三)体育类专业批次及志愿设置

体育类本科一批为使用我省体育类专业统考成绩的省内外普通公办本科高校,在U段进行录取;体育类本科二批高校为使用我省体育类专业统考成绩的省内外普通民办高校及独立学院,在W段进行录取;体育类高职(专科)批高校为使用我省体育类专业统考成绩的省内外体育类高职(专科)层次高校,在X段进行录取。

体育类各批次均实行平行志愿,设置9个院校志愿,每个院校志愿设6个专业及一个专业服从调剂选项。

四、计划编制

各高校要严格按照《教育部办公厅关于做好2021年全国普通高校分省分专业招生计划编制和管理工作的通知》(教学厅〔2021〕2号)规定编制体育、艺术类专业招生计划。

(一)体育类

1.我省体育类专业计划编制不分体育文、体育理,统一列为体育类(文理兼收)。在体育类栏目下,直接公布体育类各招生院校名称及代码、专业名称及代码以及招生计划数。

2.使用甘肃省体育统考成绩的招生院校体育类专业须分别按照田径类,篮球、排球、足球类和体操、武术类三类不同专项类别进行计划编制与报送。

3.使用甘肃省体育统考成绩的招生院校体育类专业计划按三个批次进行编制,分别为体育类本科一批U段、体育类本科二批W段和体育类高职(专科)批X段。

(二)艺术类

1.我省艺术类专业来源计划编制不分艺术文、艺术理,统一列为艺术类(不分文理)公布。

2.在艺术类栏目下,我省计划分为使用省统考成绩院校代码及名称和使用校考成绩院校代码及名称两部分公布,经教育部批准不做分省计划的院校可不公布计划数。

使用我省统考成绩的专业须分别按照美术、书法、唐卡、声乐、器乐、作曲、广播电视编导、播音与主持艺术、舞蹈学类、航空服务艺术与管理等10个专业类别进行计划编制,并在备注中注明使用哪一类专业成绩。其中艺术类统考(器乐)分为区分乐器种类和不区分乐器种类两类,艺术类本科一批院校选择艺术类统考(器乐区分乐器种类)且各类别有人数要求的专业将安排在艺术体育类本科一批T段录取,艺术类本科一批院校选择艺术类统考(器乐不区分乐器种类)的专业将安排在艺术体育类本科一批U段录取。艺术体育类本科二批和艺术体育类高职(专科)批由于实行平行投档,使用我省音乐学类(器乐)统考成绩录取的专业只能选择艺术类统考(器乐不区分乐器种类)。

3.经教育部批准的独立设置本科艺术类院校的艺术类本科专业,可按校考不分省计划编制来源计划。其余艺术类本科专业及所有高校(含独立设置本科艺术类院校)的艺术类高职(专科)专业均须编制分省来源计划。

4.组织专业校考的高校招生计划与合格生源比例原则上应按1:4安排。

五、志愿填报

体育、艺术类考生须根据《2021年甘肃省普通高等学校招生专业目录》和各招生院校公布的招生章程,准确填报志愿。

(一)体育、艺术类志愿填报分两段进行

1.第一阶段为体育、艺术类本科第一批T段、U段、V段和体育、艺术类本科第二批W段院校及专业志愿填报(以下简称“原始志愿”),填报时间:6月25日20:00至6月27日20:00。

2.第二阶段为体育、艺术类高职(专科)批X段院校及专业的志愿填报(以下简称“原始志愿”),填报时间:8月5日20:00至8月7日14:00。

(二)体育、艺术类院校及专业网上填报志愿对应文理科类批次的位置

1.体育、艺术类本科一批安排在本科提前批栏内填报。

2.体育、艺术类本科二批安排在本科二批栏内填报。

3.体育、艺术类高职(专科)批安排在高职 (专科)批栏内填报。

(三)征集志愿

体育、艺术类各批次均实行征集志愿,征集1次,征集志愿设置与首次填报志愿相同。

1.征集志愿时间

体育、艺术类本科一批征集志愿时间:7月15日20:00-7月16日8:00。

体育、艺术类本科二批征集志愿时间:7月31日20:00-8月1日8:00。

体育、艺术类高职(专科)批征集志愿时间:8月10日20:00-8月11日8:00。

2.征集志愿范围

(1)体育类

体育类本科一批线上(文化分数线和专业分数线,下同)未被录取的考生;体育类本科二批线上未被录取的考生;体育类高职(专科)批线上未被录取的考生。

(2)艺术类

艺术类本科一批线上未被录取的考生,其中校考为报考院校专业课合格、文化课上线且未被录取的考生;艺术类本科二批线上未被录取的考生;艺术类高职(专科)批线上未被录取的考生。

(四)其他有关要求

1.我省普通高校招生按考试科目类别分为:理工类、文史类、体育(文/理)类、艺术(文/理)类、中职生类等。理工类、文史类考生应分批次按科类填报志愿。体育、艺术类考生在填报志愿时,既可填报体育、艺术类院校及专业,也可填报普通文理类院校及专业,但同一批次内同时录取的段次只能选定一类,具体为体育、艺术类本科一批(T、U、V段)与普通文理类本科提前批(A、B、C、D、E、F、G段)同时录取,考生只能选定一类填报,但不影响普通文理类本科一批(H、I、J段)志愿的填报及征集;体育、艺术类本科二批(W段)与普通文理类本科二批(K段)同时录取,考生只能选定一类填报;体育、艺术类高职(专科)批(X段)与普通文理类高职(专科)批(P段、Q段)同时录取,考生只能选定一类填报,但不影响普通文理类高职(专科)批(R段)志愿的填报及征集。

2.艺术类考生在填报使用统考成绩艺术类院校及专业志愿时,每个志愿只能在美术、书法、唐卡、声乐、器乐、作曲、广播电视编导、播音与主持艺术、舞蹈、航空服务艺术与管理等10个专业方向中选择一个专业方向进行填报,选择两个(含两个)以上专业方向填报的,以第一专业方向为准进行投档。

体育类考生填报体育类专业志愿时,不得跨类填报志愿,只能选择自己所考的专项类别(田径类,篮球、排球、足球类和体操、武术类)填报志愿,选择两个(含两个)以上专项填报的,以第一专业的专项为准进行投档。

3.参加全省艺术类专业统考的考生,既可以填报使用相应专业统考成绩的院校及专业,也可以填报校考合格的院校及专业。

4.只参加院校组织校考合格的艺术类专业考生只能填报相应校考合格的院校及专业。

5.考生未按要求填报志愿造成的填报错误、漏报等失误,由考生自行承担后果。

6. 考生在填报志愿前,要认真查阅拟填报院校的招生简章,要特别注意院校对文化课成绩、专业课成绩及身体条件的要求,选择院校及专业时还要仔细阅读招生专业目录备注中的相关要求(器乐类考生尤其要注意对乐器种类的要求),然后结合本人实际,根据本人文化课、专业课成绩谨慎填报志愿。计算机在投档时对院校招生简章和招生专业目录备注中的内容不作判断,由此造成滑档或退档由考生本人负责。

六、录取

我省体育、艺术类专业录取工作实行“院校负责,招办监督”的录取原则,当院校的录取原则与我省的投档原则不一致时,根据《教育部关于做好2021年普通高校招生工作的通知》(教学〔2021〕1号)规定,院校有职责执行“主管部门和有关省级招委会的补充规定或实施细则”,院校须按照我省投档原则,在已投档考生中依据本校录取原则择优录取,遗留问题由院校负责处理。

(一)录取分数线确定

1.体育类

体育类专业按照田径类,篮球、排球、足球类和体操、武术类三类(不分文理)分别划定各批次专业和文化分数线。

2.独立设置本科艺术类院校

根据本校已公布的招生章程确定本校艺术类本科专业分数线和文化分数线。

3.使用我省艺术类统考成绩院校及专业

使用我省艺术类统考成绩的艺术类专业实行分类划线:按美术、书法、唐卡、声乐、器乐、作曲、广播电视编导、播音与主持艺术、舞蹈、航空服务艺术与管理分类别划定文化和专业分数线进行录取。

(1)文化分数线。由我省按艺术类专业计划,参考普通文理科分数线的比例,分类别、分批次划定。

(2)专业分数线。由我省按艺术类专业计划,分类别、分批次划定。

4.使用艺术类校考成绩的院校本科专业(不含独立设置本科艺术类院校)

(1)文化出档线。由我省按艺术类专业计划,参考普通文理科分数线的比例划定。

(2)专业分数线。由招生学校按本校公布的招生章程确定。

(二)投档顺序

按照本科一批T段、U段、V段、本科二批W段、高职(专科)批X段的顺序进行投档,每个批次结束后对未完成的计划征集志愿一次,征集志愿的志愿设置、投档顺序与原始志愿保持一致。征集志愿结束后原始志愿作废,按照最新征集志愿投档。

1.使用我省统考成绩录取的体育、艺术类本科一批U段、本科二批W段和高职(专科)批X段第1至9志愿及各批次的原始志愿、征集志愿均按志愿顺序,按平行志愿投档规则按照计划数的100%投放考生电子档案。

2.使用校考成绩录取的T段、V段艺术类专业第一志愿、第二志愿均按志愿顺序分别一次性投放相应类别统考合格(统考类别与专业对照表见附件2)、校考合格且经我省备案,文化课成绩达到我省相应专业、批次出档线的全部考生电子档案。

3.使用统考成绩录取的T段、V段艺术类专业第一志愿、第二志愿及征集志愿均按志愿顺序分别一次性投放“双上线”全部考生电子档案,由院校按照录取原则进行录取。

4.独立设置本科艺术类院校的第一志愿、第二志愿均按志愿顺序分别一次性投放校考合格且经我省备案的全部考生电子档案。

(三)平行志愿投档规则

U段、W段、X段分美术、书法、唐卡、声乐、器乐、作曲、广播电视编导、播音与主持艺术、舞蹈、航空服务艺术与管理、田径、篮球足球排球、武术体操等13个类别,按照“分数优先,遵循志愿,一轮投档”的原则投档,即:由高考成绩和专业成绩按照一定比例折算后生成排序成绩,按排序成绩分类别从高分到低分排定位次,然后按位次优先的原则,根据考生平行志愿的自然顺序从前到后进行检索,一经检索到计划未满额的学校,即向该校投档。

类别一:美术、书法等类别排序成绩计算公式如下:

排序成绩=文化课总分(不含政策性加分)÷750×300×30%+专业课总分×70%,最终结果保留两位小数 。

类别二:广播电视编导专业排序成绩计算公式如下:

排序成绩=文化课总分(不含政策性加分)÷750×300×70%+专业课总分×30% ,最终结果保留两位小数。

类别三:唐卡、声乐、器乐、作曲、播音与主持艺术、舞蹈、田径、篮球足球排球、武术体操等类别的排序成绩为专业课总分。

类别四:航空服务艺术与管理专业排序成绩计算公式如下:

排序成绩=文化课总分(不含政策性加分)÷750×300×50%+专业课总分×50% ,最终结果保留两位小数。

当排序成绩相同时,类别一的考生按专业课总分、语文成绩高低排序,类别二、类别四的考生按文化课总分、语文成绩高低排序,类别三的考生按文化课总分、语文、数学成绩高低排序。

在正式投档前,甘肃省教育考试院根据公布的招生计划和学校报送的调档比例进行模拟投档,模拟投档后,学校根据生源情况提出调档比例,完成计划调整后进行正式投档。

(四)录取办法

1.独立设置本科艺术类院校本科专业录取采用不分文理一次性投放考生档案的形式,其条件是:①校考专业合格,并在规定时间内在我省备案专业合格考生名单;②考生填报该院校为第一志愿;③考生相应专业统考本科合格。

甘肃省教育考试院于2021年7月1日前将报考第一志愿的考生文化成绩提供给招生院校,招生院校须按公布的招生章程进行拟录取,以便在正式投档后能够尽快提交录取结果。

2.使用校考专业成绩的本科院校(不含独立设置本科艺术类院校)本科专业录取采用不分文理一次性投放考生档案的形式,其条件是:①校考专业合格,并在规定时间内在我省备案专业合格考生名单;②达到我省该批次相应专业类别文化课录取控制分数线;③统考合格,统考类别与专业对照表详见附件2;。

3.使用我省体育、艺术类统考成绩的艺术类本科一批院校U段、本科二批院校W段、高职(专科)批X段院校采用“双上线”,不分文理按计划100%,按平行志愿规则进行投档。

院校接收考生档案后, 必须在规定的时间内,按招生章程中规定的录取原则录取考生,并将未录考生档案及时退回,以便考生电子档案进行其他志愿的运转。

4.对投档比例等有特殊要求的院校,须根据其招生章程中的有关规定,在院校所在录取批次开档前提出书面申请,经甘肃省教育考试院审核批准后投档。

5.艺术类考生在参加艺术类专业投档时,不享受其他照顾性政策。

七、违规处理

各级教育考试招生机构、各考点和招生院校要对体育、艺术类专业招生过程中出现的各种违规行为,严格按照《国家教育考试违规处理办法》(教育部令第33号)和《普通高等学校招生违规行为处理暂行办法》(教育部令第36号)进行处理。严厉打击徇私舞弊和弄虚作假行为,对涉嫌舞弊、造假的考生,一经查实,坚决取消录取资格,已入校的由相关高等学校取消其入学资格或学籍,相关违规事实记入其高考诚信电子档案。

八、联系方式

单    位:甘肃省教育考试院普招处

通信地址:兰州市城关区广武门后街立功巷1号

甘肃省教育考试院网址:http://www. ganseea.cn

附件:1.独立设置的本科艺术院校及参照独立设置本科艺术院校的艺术类本科专业院校名单

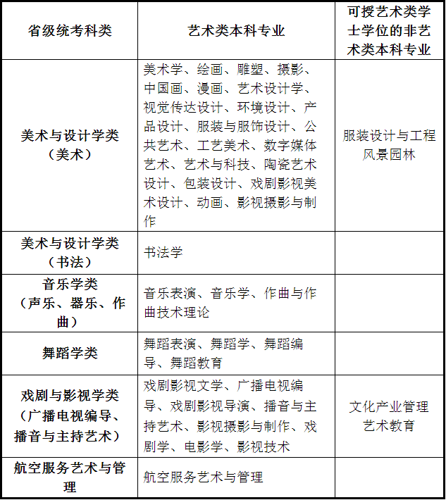
2.2021年甘肃省普通高校招生艺术类专业统考科类与艺术类本科专业对应表

附件1

独立设置的本科艺术院校及参照独立设置本科艺术院校的艺术类本科专业院校名单

(院校名单若有变动,以教育部最新公布为准)

参照教育部学生司《关于做好2010年部分高等学校艺术类本科专业招生工作的通知》(教学司〔2009〕35号)及其他相关文件所列29所独立设置本科艺术院校和参照独立设置本科艺术院校艺术类本科专业招生办法执行的16所高等学校的有关艺术类本科专业名单。

一、以下29所高等学校按照关于独立设置本科艺术院校艺术类本科专业招生办法执行:

中央戏剧学院、中央美术学院、中央音乐学院、中国音乐学院、北京电影学院、北京舞蹈学院、中国戏曲学院、天津音乐学院、天津美术学院、鲁迅美术学院、沈阳音乐学院、吉林艺术学院、上海音乐学院、上海戏剧学院、南京艺术学院、中国美术学院、景德镇陶瓷大学(原景德镇陶瓷学院)、山东艺术学院、山东工艺美术学院、武汉音乐学院、广州美术学院、星海音乐学院、广西艺术学院、四川美术学院、四川音乐学院、云南艺术学院、西安美术学院、西安音乐学院、新疆艺术学院等29所高校的艺术类本科专业。

二、以下16所高等学校的有关艺术类本科专业招生参照独立设置本科艺术院校艺术类本科专业招生办法执行:

清华大学(下属美术学院)、中国传媒大学、北京服装学院、天津工业大学、哈尔滨音乐学院、东华大学、上海视觉艺术学院(原复旦大学上海视觉艺术学院)、上海大学(下属上海美术学院、上海电影学院、音乐学院)、江南大学等9所高校的艺术类本科专业。

北京印刷学院(限视觉传达设计、数字媒体艺术、动画、绘画等4个本科专业),内蒙古艺术学院(原内蒙古大学艺术学院,限音乐表演、表演、音乐学等3个具有蒙古族特色的本科专业),苏州大学(限视觉传达设计、环境设计、产品设计、服装与服饰设计等4个专业),浙江传媒学院(限播音与主持艺术、广播电视编导、摄影、录音艺术、影视摄影与制作等5个专业),浙江理工大学(限服装与服饰设计、视觉传达设计、环境设计、产品设计、数字媒体艺术等5个专业),浙江音乐学院(限音乐学、音乐表演、作曲与作曲技术理论、舞蹈表演、舞蹈学、舞蹈编导、表演、艺术与科技等8个专业),武汉设计工程学院(下属成龙影视传媒学院,限表演、播音与主持艺术、戏剧影视美术设计等3个专业)等7所高校的部分艺术类本科专业。

附件2
甘肃省普通高校招生艺术类统考科类与艺术类本科专业对应表

注:以上专业包括中外合作办学专业。