2025年我省普通高校高职(专科)升本科统一考试将于4月19日、20日举行,为确保考生顺利应考,省教育考试院提醒广大考生注意以下事项。
一、考试时间及科目

二、考试准备
(一)考生进入考点须接受身份验证、智能安检门和人工安检,考生除携带考试所用文具外,手机等通讯设备和随身物品暂存在考点指定区域,请考生积极配合。
(二)开考15分钟后,迟到考生不得进入考点。请考生提前熟悉考点和考场位置,根据安检时长合理安排出行时间。考生凭有效身份证件和《准考证》参加考试。
(三)准考证打印时间:4月16日8:30至20日18:00。请考生登录甘肃省教育考试院官方网站(https://www.ganseea.cn/),点击“办事大厅”,选择“普通高职(专科)升本科招生考试报名系统”,或点击“甘肃省国家教育考试综合管理平台”,选择“考生入口”,打印准考证。
三、答题须知
(一)考生入场除必要的文具,如2B铅笔、橡皮和蓝色、黑色签字笔等,禁止携带任何书籍、笔记、资料、报刊、草稿纸以及各种无线通信工具、电子记事本、涂改液、修正带(胶带)等与考试无关的物品。
(二)严禁将手机等具有通讯功能的电子产品带入考场,一经发现,将严格按照《国家教育考试违规处理办法》(教育部令33号)和《中华人民共和国刑法修正案(九)》中有关规定严肃处理。
(三)考生领到试卷及答题卡后,应先检查试卷和答题卡的完整性,并在指定位置准确填写姓名、准考证号。
(四)考生须在与题号相对应的答题卡答题区域内答题,写在草稿纸、试卷或非题号对应的答题区域的答案一律无效。选择题使用2B铅笔按要求填涂,非选择题用蓝色、黑色签字笔书写。
四、考试结束
(一)每场考试结束前30分钟以内可以交卷,但不得离开考场,待考试结束后方可离开考场。凡提前交卷的,不得索回试卷重新续考。
(二)请考生按考点统一要求,领取个人物品,避免拥挤,有序离开考点。
衷心祝愿考生朋友们考试顺利!
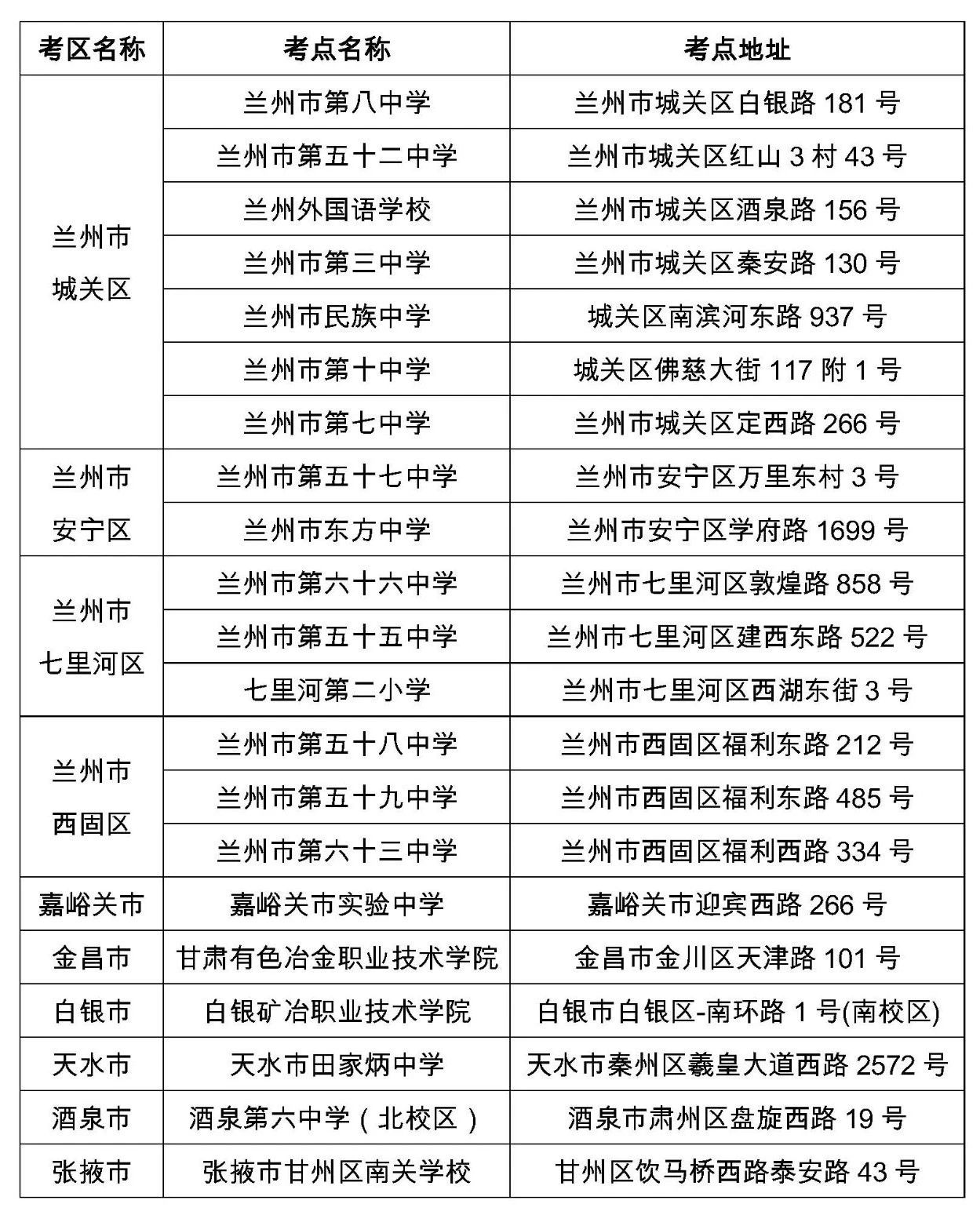
2025年甘肃省普通高校高职(专科)升本科
统一考试考点详细地址


来源|甘肃教育考试院
终审|王少丽
复审|李 伟
初审|康佳锦